Instance Verification Kit (IVK)
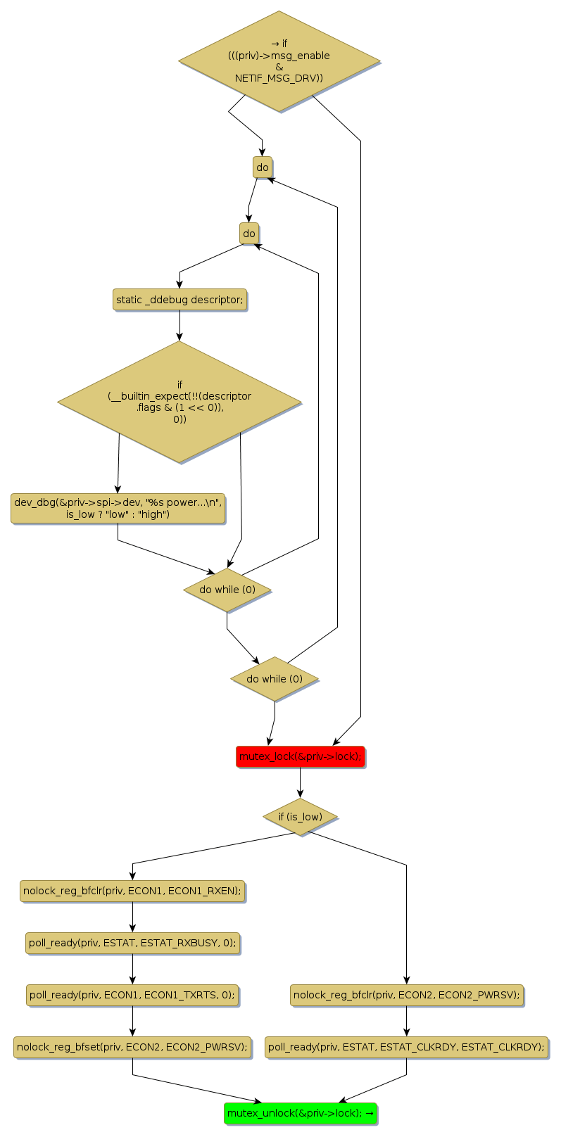
mutex lock @ [16444+24+/linux-3.19-rc1/drivers/net/ethernet/microchip/enc28j60.c]
Instance Signature: lock
|
The Matching Pair Graph:
|
|
Function Name
|
Control Flow Graph (CFG)
|
Events Flow Graph (EFG)
|
Source Correspondence
|
|
enc28j60_lowpower
|
|
|
[16282+17+/linux-3.19-rc1/drivers/net/ethernet/microchip/enc28j60.c]
|